13 reasons why Magento is ideal for B2B business

Whether you’re planning to move your B2B store online or expand your ecommerce business into new markets, you have many reasons to choose Magento.
First, it’s reliable and agile, which explains why leading brands like Bauhaus, Casio, and HP have found success on Magento.
Second, you can upgrade and customize Magento to handle complex B2B needs. Tons of functions are enabled by the Adobe-vetted extensions on Magento’s extensive marketplace.
Let’s explore the 13 features that make Magento an excellent B2B solution for your business.
Here’s what you’ll learn:
- Magento Commerce vs. Magento Open Source
- Top Magento B2B features
- Final thoughts: Magento B2B features to boost your ecommerce growth
Get fast, reliable hosting for WordPress
Power your site with the industry’s fastest, most optimized WordPress hosting
Magento Commerce vs. Magento Open Source
Magento has two ecommerce platforms, Magento Open Source and Magento Commerce.
Users call Magento Open Source the Community Edition (CE) because they can access, modify, and use its source code for free and without restrictions. In addition, it has an active developer community that offers free user support and a bustling marketplace where you can buy pre-made plugins if you don’t want to build functionalities from scratch.
However, Magento Open Source doesn’t come ready-made with most B2B features. You’ll have to develop them, buy pre-built extensions, or reconfigure open-source Magento codes to fit your business needs.
On the other hand, Magento Commerce, which Adobe renamed Adobe Commerce, is a paid option that comes with a lot of out-of-the-box B2B features and custom Adobe developments.
If you’re deciding which platform to use for your B2B online store, here’s what you should know. Both Magento platforms support these features straight out of the box:
- Fast-loading websites.
- Fundamental website security.
- Multistore capability.
- Content management.
- Extensible architecture.
In addition to these features, B2B merchants need order management, advanced workflows, custom quotes, and price negotiations. Magento Open Source needs plugins to offer these B2B capabilities. Magento Commerce can handle them by default.
Comparing default states, Magento Commerce offers superior data encryption, 24/7 security monitoring, payment compliance, and business intelligence features — after all, it’s the paid option for Magento stores.
Top Magento B2B features
Now that you’re familiar with the Magento options available to you, it’s time to look at the best Magento B2B features that’ll help set your ecommerce store up for success.
1. Customize user roles and permissions
Customizable user roles and permissions simplify B2B purchases because customers can have several accounts, each with its own set of details for shipping, payment, and contact.
You set the user roles and permission levels, and then customers can create sub-accounts to organize their purchases, orders, quotes, credits, and negotiations.

Merchants can use the admin area to create the accounts themselves. You can also set roles for your team members, like assistant buyer.

Customers often set up accounts based on their business structure to reflect their internal purchasing process, which makes for easier organization.

2. Set default B2B payment and shipping methods
Magento provides 10 B2B payment options, including cash on delivery, credit card, and PayPal. You can activate all or some of these payment methods and toggle their availability at any time.
In addition, the payment settings let you enable or disable the ability to:
- Pay with credit.
- See stored cards.
- View stored accounts.

Magento also offers a variety of B2B shipping methods, including courier services, in-store pickup, and free shipping. As expected, you can enable or disable shipping options as you see fit.

3. Streamline price negotiations and quote management
You can streamline and coordinate your quote management directly in Magento Commerce or use APIs (Application Programming Interfaces) from external sources.
If you enable quotes in your Magento configuration area, authorized buyers can request a quote. These quotes and any related communications appear in your quotes grid.

The quote management dashboard allows you to save views, customize grid layouts, filter the quotes list, and export the data in a CSV. To change the quote configuration options, admins will need to use the roles and permissions section.
Authorized company buyers can add items to their carts on your online store and request quotes. The negotiations follow these main steps:
- The buyer requests a quote.
- You view the request and reply.
- The buyer negotiates with you.
- You decide on the quote for the buyer.
Here’s what a sample quote looks like in Magento Commerce:

At this point in the process, you can modify the quote, follow up, set expiration dates, add products, and change quantities. If the quote’s status remains open, you can decline it yourself.

4. Integrate with marketplaces, extensions, and ERP systems
Magento APIs and Magento extensions allow you to connect your Magento store to a number of external systems, including:
- Marketplaces like Amazon and Alibaba.
- Enterprise resource planning (ERP) systems like NetSuite and SAP.
- Customer relationship management (CRM) and sales systems like Salesforce and Pipedrive.
- Business intelligence systems like Tableau and Looker.
- Marketing automation platforms like HubSpot and ActiveCampaign.
In addition, you can create custom extensions, modify open-source plugins to fit your needs, and make other unique developments to your Magento website.
5. Establish your brand in multiple languages and regions
By offering multiple language options on your Magento store, you’ll reach a wider audience. Plus, store localization features make it easy to manage multiple websites that each target a different customer region and language.
Magento Commerce offers this feature by default.
For Magento Open Source, install the Magento language pack using the command line interface (CLI). When you’re done, your store view, metadata, SEO, and product attributes will be localized.

6. Speed up checkout with Quick Order
You can enable the Magento B2B feature Quick Order from your Magento Commerce admin area.

Quick Order speeds up the ordering process for logged-in customers who know the product name or stock-keeping unit (SKU) they want to order. Shoppers can also add SKUs to initiate bulk orders.

The best part? Customers won’t have to learn a new ordering process with Quick Order. After picking their items out, shoppers will land at the regular checkout they’re already familiar with.
Extension suggestion: Quick Order By SKU Subscription.
7. Assign custom prices, discounts, and catalogs
To set custom prices for a particular person, company, or type of customer, create a shared catalog. This Magento B2B feature lets you allocate product prices, discounts, and catalogs to specific buyers on multiple storefronts.
Go to your quote management area to set the price rules and group customers by those pricing levels.

You’ll always have the option to add or delete catalogs or change the pricing and structure.

8. Facilitate faster product reordering with requisition lists
Buyers can save time with requisition lists when shopping for products they frequently order. Customers create their own requisition lists and can then add that whole list to their cart instead of adding products one by one.
Companies can make multiple lists and group them by categories, such as team, campaign, or vendor. And unlike the Quick Order feature, which is restricted to logged-in users, even guest shoppers can create a requisition list.

Shoppers can add items to requisition lists directly from the product page.

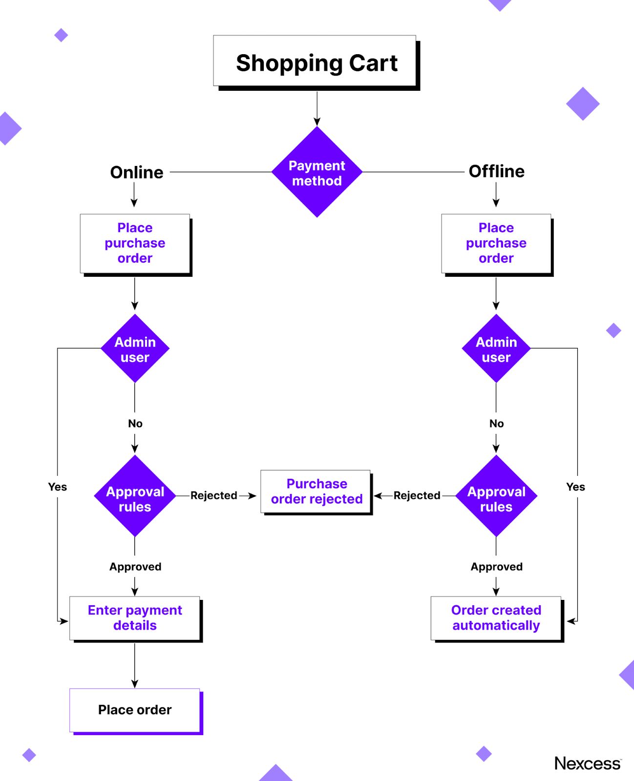
9. Allow buyers to track and control spending with purchase orders
Purchase orders use approval rules to help companies control and track their orders, which reduces the risk of fraudulent purchases. It works on both Magento Commerce and Magento Open Source.
Authorized company accounts can create, change, and remove purchase orders. Meanwhile, another user may need multiple approval levels to get the same access.
Purchase orders require slightly different workflows for online and offline payments.

10. Provide self-service portals for account management
After you configure the self-service portal, your customers will be able to set up and manage their own accounts on your Magento store.

With a self-service portal, company admins can manage their buyers’ access to things like company credit cards, order histories, invoices, and user authorization levels.

11. Offer the option to pay with credit
With this Magento B2B feature, certain customers can check out from your store using credit. You can limit this option to specific buyers or make it global so everyone will see credit as a payment option at checkout.

Customers can check their dashboards to see their credit status, plus any changes and the associated reasons. Administrators can see the total outstanding balance incurred by the company.
Extension suggestion: B2B Company Credit.
12. Keep your payments secure
You only need one dashboard on Magento to manage unlimited payments across multiple storefronts — even if you accept several payment methods and currencies.
This dashboard lets you display your conversions, track your funds, monitor chargebacks, and reconcile accounts.
These Magento B2B features are included in Magento’s Payment Services solution, which is available to Magento Commerce and Magento Open Source users.
13. Use advanced analytics
You can analyze sales data about your customers, products, and orders with the free Advanced Reporting feature in Magento Commerce and Magento Open Source.

However, your website must meet specific technical requirements in the areas highlighted below to use this feature:
- Domain security.
- Magento configuration.
- Web hosting.
- Server configuration.
Also, Advanced Reporting supports sales data only. For marketing, website, and SEO performance analytics, you’ll need to use Adobe Analytics or Google Analytics.
These analysis tools help you understand your visitors, why they visit, and what products pique their interest. The tools also support customer segmentation to improve targeting based on traffic sources, content engagement, and customer journey.
While Adobe Analytics has predictive capabilities to help you discover and capitalize on opportunities, it’s also expensive, costing upwards of $100,000 a year, depending on the amount of traffic your website gets.
If you aren’t certain that the benefits would outweigh the costs, you may want to consider using a Google Analytics 4 extension instead.
Extension suggestion: MageDelight Google Analytics 4 (GA4) with GTM Extension.
Final thoughts: Magento B2B features to boost your ecommerce growth
Magento helps you scale a B2B ecommerce brand, move a brick-and-mortar store online, or comply with regulations.
Both Magento Open Source and Magento Commerce are great ecommerce platforms fully capable of accommodating the B2B needs of your store.
But that’s only if your hosting environment allows your website to unleash its performance potential. How do you capitalize on Magento’s speed capabilities, security, agility, and extensibility?
The answer: Use it with a fully managed Magento hosting environment from Liquid Web.
Our Magento plans offer instant autoscaling, advanced caching, and content delivery networks for fast load speeds worldwide. Plus, we provide round-the-clock support from our Magento experts and always-on security monitoring.
Contact us today to learn more about how Liquid Web can help your Magento B2B online store reach its potential.
Additional resources
Magento shopping cart: how to setup, optimize, and manage →
Improve the Magento cart to reduce abandonment and boost conversions.
Magento extensions: a complete beginner’s guide →
Enhance your Magento store with extensions that add powerful features.
Magento security guide: 11 best practices →
Strengthen your Magento store with essential security best practices.
